Medical Research

Christmas Gifts For Men He’ll Love (+Stocking Stuffers)

Between friends, family, and employees, I’ve come up with a lot of gift ideas over the years. Christmas gifts for men are some of...
Medical Research

10 Budget-Friendly Ways to Eat Healthy

The dollar isn’t what it used to be—that’s especially true at the grocery store. We have seen significant increases in global food prices in recent...

Unlocking key insights into gene expression using a novel mouse model

DIY Moisturizing Matte Lipstick

There’s something timeless about a good lipstick. A single swipe can make you feel put together in seconds, even on the most casual day....

Sick Day Food Plan: Easy-to-Digest Meals and Drinks for Recovery

When illness strikes, eating can feel like a challenge. Your appetite may disappear, your stomach might feel unsettled, or certain foods simply don’t appeal....
Medical Research
5so0g

How Fast Should the Scale Move? A Dietitian’s Guide to Weekly...

You’ve committed to changing your weight — but how fast should the scale actually move? It’s one of the most common questions people ask...
5so0g

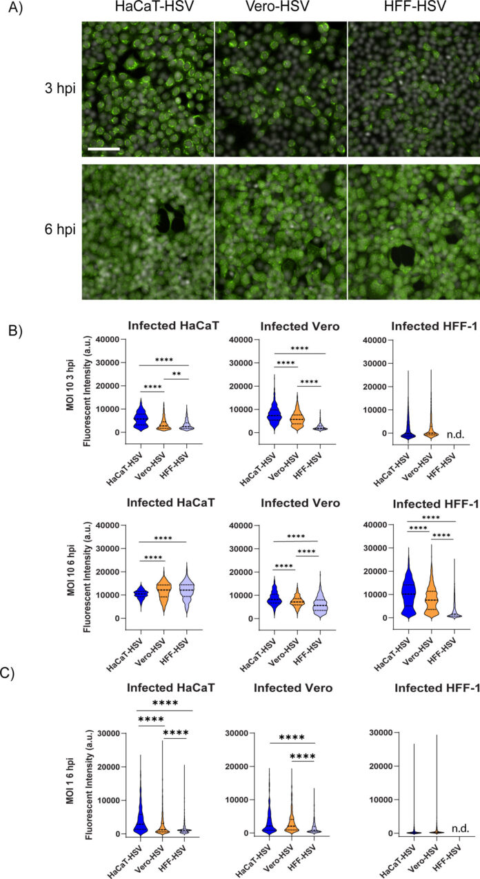
Herpes viruses cultivated from different cell lines display distinct biological properties,...

5so0g

Pain tolerance found to increase during social interaction in VR

5so0g

Garlic Parmesan Sourdough Croutons

Soup season is in full swing, but honestly, in this household any season really is soup season. These homemade sourdough croutons are the perfect...
5so0g

What’s More Important: Food Quality or Calorie Quantity?

If you’ve ever found yourself standing in the grocery store, scanning a nutrition label and wondering whether the calories or ingredients matter more—you’re not...
5so0g

How federally funded research has helped create life-changing medicines